逆流性食道炎と糖質制限
従来の胃酸逆流症(GERD:ゲルド)対策のガイドラインでは、脂肪の摂りすぎ・食の欧米化が原因・胃酸を抑える薬が必要……などと言われていますが、詳しく調べるとそうでもない事が分かってきました。
結論から申し上げますと、「糖質制限食で速やかに改善する」という感じなります。
以下、詳細をまとめてみましたので、お時間があるときにでもご覧下さい。
◆胃酸逆流症(GERD:ゲルド)とは
・逆流性食道炎
胃酸逆流症(GERD)のうち、胸焼け症状を伴うもの
・非びらん性胃食道逆流症(NERD:ナード)
胃酸逆流症(GERD)のうち、胸焼け症状が無いもの
その名の通り、様々な原因により胃酸が食道まで逆流してしまうことです。
食道粘膜は強酸に耐える構造をしていないため、胃酸に触れると簡単に炎症を起こしてしまいます。
強烈な胸焼け・げっぷ・咳・吐き気・嘔吐……。
食べたくても食べれないという「食事が苦痛の儀式と化す」だけでなく、長期に渡って炎症が続けば、それは食道癌の原因にもなり得ます。
そもそも食事は三大欲求のうちの一つであり、それが思うように満たせないというのは、当事者にとっては相当強烈なストレスであると推察されます。
(それこそ、胃液が逆流するくらいに)
◆胃酸逆流の原因と対策(従来)
以下は、GERDに対する従来の対策です。
①肉や油っこいものは消化が悪いため、それで胃酸過多になっています。
②胃に刺激を与えるアルコールやタバコ、炭酸飲料、チョコレート、カフェイン、ペパーミント、タマネギ、ニンニク、柑橘類のジュース、トマト製品、酸っぱいもの、辛いものを避けて下さい。
③肥満により腹圧が高くなり、それで胃酸逆流が起きています。痩せて下さい。
④食道括約筋が衰えている、または食道裂孔ヘルニアにより、逆流を起こしやすい状態になっています。
⑤食べた後すぐに寝ないで下さい!
おおよそ、①と③により、低脂肪食の指導と胃酸を抑える薬を処方されると思いますが、それでもなお症状が治らず、長年に渡り苦しんでいる人が大勢居るのが現状です。
(まぁそもそも①も怪しいのですが)
なぜ?
どうやら、もう一つ原因があったようなのです。
◆胃酸逆流の原因(もう一つ)
⑥胃酸が少ない状態で炭水化物を多く摂ると、消化不良により発酵プロセスが開始し大量のガスが発生、胃内容物が押し上げられる。
<発現プロセス>
1.胃酸が少ない状態で炭水化物が入ってくる
↓
2.炭水化物が消化不十分の状態で胃内に長時間留まる
↓
3.炭水化物が消化不十分の状態で小腸に送り込まれる
↓
4.消化不十分の炭水化物が腸内で発酵し、ガスを発生させる。
また、腸内環境を悪化させ、よりガスを発生させやすい状態になる。
↓
5.ガスが胃に伝わり、胃内容物が押し上げられる
事実として、肉や油よりも、米やパン等の炭水化物は食後数時間に渡り胃に留まり続けます。
例えば、夏井睦先生のWebサイトにて、食後数時間経った後の内視鏡検査では見事に米だけが残っています。
左側フレーム:「緊急内視鏡で見えるのは炭水化物だけ」→証拠写真の項
※ちょっとグロいです。
沖縄県のまちだクリニックさんのWebサイト、2015年6月13日の記事でも、食後15時間後であっても胃内に米が残っています。
※ちょっとグロいです。
米国消化器内視鏡学会(ASGE)のガイドラインについて、スリランカKelanniya大学内科のArjuna De Silva氏の報告でも「胃内が空になるまで、パンなら6時間、米飯では10時間かかる」との事です。
つまり、本当の原因は胃酸過多ではなく、胃酸減少時の高炭水化物食であるという事です。
では、胃酸が少なくなる原因は何なのか?
GERDと炭水化物との関連を示すエビデンスは存在するのか?
……という2点について、フォーカスを当ててみます。
◆胃酸が少なくなる原因
まず、胃酸が少なくなる要因を挙げてみます。
要因としては様々ですが、②のように、既にPPIを処方されてしまっている場合は、服用をやめる事からのスタートになります。
意外と盲点になるのが③です。胃液の材料も食べ物からできていますので、食事が疎かになっている場合、消化不良を招くことになります。
①ストレス
「ストレス状態」は「外敵から攻撃を受けている状態」であり、外敵から攻撃されている状態では、外敵からの危険回避が最優先されるので、食物の消化活動は後回しになります。
生理学的には、以下の様相になります。
・ストレス応答→「交感神経」が優位になる。
・リラックス状態→「副交感神経」が優位になる。
※胃腸の消化活動は「副交感神経」が行っています。
②処方されたPPI(プロトンポンプ阻害薬)
一時の食べ過ぎにより胃がもたれ、胃酸過多と診断されてPPIを処方されてしまった…等。
詳細はPPIの項目で記載していますが、もし処方されていた場合、服用を中止した方が良いです。
PPIは耐性・依存性があるため、少しずつ服用量を減らしていくやり方の方が、副作用が出にくいと思われます。
③栄養不足
胃酸(塩酸)の原料である塩分の不足、消化酵素(ペプシン)の原料である蛋白質の不足等が考えられます。
微量栄養素の不足も考えられます。
④自律神経失調
ストレス、睡眠不足、激しい寒暖の差、高血糖等で自律神経が不調となり、胃酸のコントロール・胃腸の蠕動運動に支障をきたしている可能性があります。
⑤その他の原因
アルコール、たばこ、あるいは食道裂孔ヘルニアなどの解剖学的問題。
※GERDの原因が食道裂孔ヘルニアである場合、食事療法のみでの解決は難しいかも知れません。
◆炭水化物との関連を示す論文
以下が、GERDと炭水化物の関連を示す論文です。
いずれも、低炭水化物食により、GERDの症状が緩和あるいは解決されています。
(画像は論文中より引用しました)
・食事炭水化物が胃食道逆流症に及ぼす影響
GERD患者12名に対する前向きコホート研究。
炭水化物84.8gの食事と、炭水化物178.8gの食事を比較した結果、高炭水化物の食事の方が、より多くの胃酸逆流を引き起こした。
・非常に低炭水化物の食事療法は、胃食道逆流およびその症状を改善する。
GERDを有する肥満患者8名を対象とする小規模コホート研究。
1日あたりの炭水化物量20g以下の食事を開始したところ、いずれも6日以内に症状が劇的に改善した。
この研究では、症状の改善は被験者の自己申告だけでなく、食道の酸性度が低下していることを直接測定し、確認した。
・食生活の炭水化物摂取量、インスリン抵抗性および胃食道逆流症:欧米およびアフリカ系アメリカ人の肥満女性のパイロット研究
GERDの症状を持つ144名の肥満女性を対象とし、16週間に渡り高脂肪/低炭水化物食を摂取させた。
実験開始10週目までに、全ての女性においてGERDの症状は解決された。
GERD症状の改善と共に、体重・BMI・胴回り・総体脂肪・インスリン抵抗性も改善した。
この論文の著者は「高脂肪摂取はGERD症状を促進すると言われているが、全くそんな事は無かった。むしろ炭水化物が真犯人だと思われる(意訳)」と締めくくっている。
これらの他にも、国内・海外を問わず、医師及び栄養士による低炭水化物食指導でのGERD改善報告が多々あります。
国内の記事では、江部康二先生のブログに多数の改善例が報告されていますので、是非ご一読下さい。
◆改善のためのアプローチ
胃酸量低下の原因と、GERDと炭水化物との関連性がわかりました。
これらの点により、改善のためのアプローチとして以下の方法が考えられます。
(おそらく、最も有効なのは①~③あたりでしょうか)
①低炭水化物食
消化が悪く、発酵プロセスによる胃酸逆流の直接的原因となる炭水化物を、食事から取り除いて下さい。
食事中の脂肪については、高脂肪で問題無かったという人が多いですが、低糖質かつ脂肪も控えめにして上手くいった人もいるようです。
一般的には、卵料理や鶏肉料理が食べやすいのではないかと思います。
※英語圏では、風邪を引いた時など消化能力が落ちている時はチキンスープが供されます。
②塩と蛋白質を摂る
胃酸(塩酸)の材料は塩素であり、塩が必要です。精製された塩ではなく、天然のミネラルを含んだ岩塩を使用して下さい。
消化酵素であるペプシンの材料は蛋白質なので、肉や魚、そして何より準完全栄養食たる卵を食べましょう。
なお、卵はたくさん食べて大丈夫です。コレステロール摂取上限なら2015年に撤廃されました。
③塩酸ベタインのサプリメントを検討する
そもそもGERDの人は消化能力が落ちているので、消化促進剤を使用するという手段もあります。(「塩酸=胃酸」ですね)
ベタインはアミノ酸の1種。塩酸はそのまま飲めないので、ベタインと結合させているという事です。
消化酵素であるペプシンも配合している製品もあり、iHerbで調べてみると「肉を沢山食べる前に飲んでます!」とかいうレビューも出てきます(笑)
一応、下記の製品が塩酸ベタインのランキング1位の製品です。
消化促進剤を使って食事栄養を吸収しようという考え方は、別段おかしい事ではありません。
例えば、伝説のボディビルダーである「マッスル北村さん」は、消化及び整腸剤である「強力わかもと」を使いながら大量の食事を胃に流し込み、そして狂ったようにトレーニングを行い、絶大な筋肉を作り上げたという逸話があります。
④自然の消化剤を摂る
食事前にリンゴ酢やザワークラウト等を摂ると、胃の酸性度を高めることができ、消化を助ける事ができます。
ザワークラウトはドイツの伝統的な発酵食品であり、消化促進・食欲増進効果を持つと言われています。
リンゴ酢を選ぶ際は、必ず砂糖が添加されていないものを選び、飲む際には水で薄めてから飲んで下さい。
※リンゴ酢は、摂ると調子が良くなった人も居れば、その逆の人もいるようなので、ご自身の体調に合わせて調整して下さい。
⑤食事中に大量の水分を摂らない
食事の最中に大量の水を飲むと胃液が薄くなり、消化能力が落ちてしまいます。
水分摂取自体は重要なので、食事以外の時間帯に飲むようにして下さい。
⑥発酵食品や免疫系のサプリメントを検討する
プロバイオティクス、グルタミン、ビタミンDなどの免疫系に関わるサプリメントを検討してみて下さい。
胃酸の分泌が弱っているという事は、生体防御の機能も落ちており、様々な感染症にかかりやすくなっています。
特にプロバイオティクスは腸内環境を改善し、ガスの発生を抑制する事にも繋がります。
ビタミンDは日光を浴びる事でも産生されますので、適度にお外に出ましょう。
プロバイオティクスは、主に発酵食品に含まれています。(無糖のヨーグルトやサワークリームなど)
⑦小分けにして食べる
1日5食~6食にするつもりで!
少ない量を食べることは、それだけ胃内容物の体積が少なくなり、逆流のリスクを抑えられ、消化もされやすくなります。
※1日6食は特別な事ではありませんよ?ボディビルダーはだいたい1日6食です。
⑧リラックスしながら食べる
状況や時間の許す限り、ゆっくりと食べて下さい。
副交感神経が優位となり、胃腸の消化活動が正常に行われます。
⑨まとめサイトを見ない
美容・ダイエット・医療情報……。今日のキュレーションサイト(まとめサイト)は情報汚染が顕著です。
余計な情報に振り回されないようにするため、見ないようにしましょう。
※青字に⑨と書いて「バカ」と読みます(^ω^)
以上が解決のために考えられる手段となります。
つまり、胃酸減少を起点とする病態なので、PPIによって胃酸を抑える事は逆効果になります。
また、PPIはそれ自体に強力な副作用を持っています。
次項にて、PPIが持つ副作用と、その諸悪の根源を記します。
◆PPI(プロトンポンプ阻害薬)とは?
PPIは胃液の分泌を抑える薬。
副作用があり、GERDの症状を持たない人でもPPIを8週間服用した後、服用を止めると、4~8週間に渡りGERDの症状が発生する。
(^ω^;)・・・は?
つまり、GERD患者であっても健常者であっても、以下の確定コンボが成立します。
①まずPPIを8週間服用させる
↓
②服用をやめる
↓
②GERDの症状が発生する
↓
④GERDで困っている患者に対しPPIを服用させる
↓
(以下無限ループ)
oh...
そもそも、人体において胃液は悪者ではありません。
胃液は「消化」のためだけでなく、「生体防御」の機能も有しています。
胃液が行う重要な作用として、以下の3点が挙げられます。
①蛋白質分解酵素であるペプシンが蛋白質を分解し、小腸での吸収を助ける。
②脂質分解酵素であるリパーゼが食物脂肪を分解し、小腸での吸収を助ける。
③感染症の原因になる細菌やウイルスを殺菌する。
すなわち、薬物により胃液を抑えるという事は、この「消化」だけでなく「生体防御」の機能も損なう事になります。
実際に、PPIを長期服用することによって栄養不足系疾患や感染症のリスクが激増します。
慢性腎臓病、認知症、骨折、小腸の細菌の過増殖、カンピロバクターまたはサルモネラ感染症、特発性細菌性腹膜炎、クロストリジウム・ディフィシル感染症、微量栄養素欠乏症…
※詳細は清水泰行先生の記事をご覧下さい。
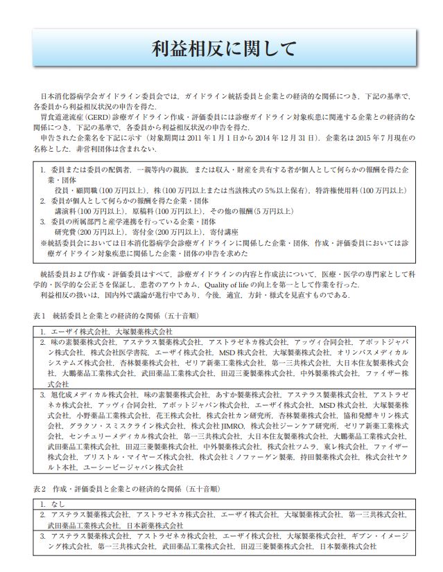
◆日本消化器学会は製薬会社とズブズブ
以下が日本消化器学会のGERD診療ガイドライン(2015年版)です。
PPIの8週間処方が治療の第一選択肢となっており、利益相反欄に製薬会社がしこたま並んでいるのがわかります。
はい、8週間です。
何で8週間なんでしょうね。
(お察し下さい)
もちろん、これは日本だけなく米国でも同様の問題が指摘されているそうです。
(米国では2010年にPPIの処方総額が130億ドルにも達したとかなんとか)
◆まとめ
GERDの対策は、糖質制限食の導入によって、症状を解決させるのが最善です。
もしPPIを処方されたら、飲んではいけません。
PPI服用中である場合でも、少しずつ中止し、糖質制限食を開始するのが良いです。
その際、しばらくの期間は胃酸逆流の症状が発生すると思われます。
が、それは単なる薬の副作用なので、しばらくの間ご辛抱下さい。
江部先生は日本で最も糖質制限治療に詳しい先生です。何かあったらこの人を頼れば大丈夫です。
江部先生のブログは糖質制限関係のサロン状態となっているので、オンライン上で心強い味方になってくれる人が大勢居ます。
あなたは一人ではありません!
「糖質制限.com」さんの低糖質製品は、全て江部先生によって検査済みです。
料理スキルを持たない人でも、美味しい低糖質スイーツにありつけます。
(もちろん、自炊が一番ですが)
自己流で糖質制限を行うのが不安な方は、糖質制限治療を指導してもらえる提携医療機関に駆け込んでみるのが良いと思います。
変な病院に行くとまたPPIを処方されてしまいます!
この記事が、少しでも病状解決の手助けになれば幸いです。
以下、参考文献です。
●国内
カテゴリ:逆流性食道炎と糖質制限食
炭水化物(糖質)は非常に消化に悪い!
胃内視鏡検査前の禁食、米飯だと10時間必要、パンなら6時間
緊急内視鏡で見えるのは炭水化物だけ
PPI(プロトンポンプ阻害薬)の暗黒面 その1 薬を止められなくする仕組み
PPI(プロトンポンプ阻害薬)の暗黒面 その2 PPIは多くの病気を引き起こす可能性がある
PPI(プロトンポンプ阻害薬)の暗黒面 その3 胃酸が逆流する本当の原因(仮説)
PPI(プロトンポンプ阻害薬)にさよならを! またまたPPIの悪い情報
日本消化器病学会 胃食道逆流症(GERD)診療ガイドライン 2015
自律神経失調症:空腹と交感神経と副交感神経
●海外
食餌性炭水化物が胃食道逆流症に及ぼす影響
食生活の炭水化物摂取量、インスリン抵抗性および胃食道逆流症:欧米およびアフリカ系アメリカ人の肥満女性のパイロット研究
非常に低炭水化物の食事療法は、胃食道逆流およびその症状を改善する。
胃酸逆流症
ケトジェニックダイエットは胃酸逆流症の人々を助けることができますか?
薬か、パレオか。胃酸逆流を治すために。
GERD:低炭水化物または高炭水化物ダイエットでの治療
プロトンポンプ阻害剤療法は、治療を中止した後、健康なボランティアに酸関連症状を誘発する
